CÔNG TY XÂY DỰNG VÀ CƠ ĐIỆN VIỆT NAM
Address: 6th floor, Viet A building, No. 9, Duy Tan street, Cau Giay, Ha Noi
Niềm vui của bạn là niềm tự hào của chúng tôi
CÔNG TY XÂY DỰNG VÀ CƠ ĐIỆN VIỆT NAM
Address: 6th floor, Viet A building, No. 9, Duy Tan street, Cau Giay, Ha Noi
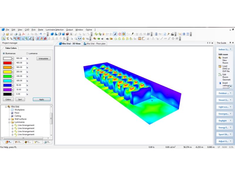
Công ty chúng tôi với độ ngũ kỹ sư thiết kế cơ điện nhiều kinh nghiệm. Chuyên thiết kế hệ thống chiếu sáng văn phòng, nhà xưởng, nhà kho.
Sử dụng các phần mềm chuyên dụng để tính toán và thiết kế đưa ra được kết quả chính xác nhất đúng theo tiêu chuẩn đề ra


Quý khách có nhu cầu Cần tư vấn thiết kế chiếu sáng nhà xưởng, văn phòng nhà xưởng nhà kho xin vui lòng gọi điện cho chúng tôi theo số điện thoại 0945.762.386 gặp Mr. Trình. Chúng tôi luôn có người hỗ trợ tư vấn 24/24h hoặc gửi email cho chúng tôi theo địa chỉ: info@mec-vietnam.com hoặc trinhbkhn1205@gmail.com
CÔNG TY XÂY DỰNG VÀ CƠ ĐIỆN VIỆT NAM
Đăng ký nhận tư vấn xây dựng